Product Summary
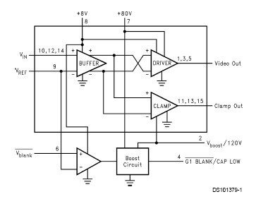
The C2527 is an integrated high voltage triple CRT driver circuit designed for use in color monitor applications. The input signal interface to the IC is a multiplexed signal containing both clamp and video signal information, relative to an external 1.7 VDC reference. The applications of the C2527 include 1024×768 Resolution displays up to 85Hz refresh, Pixel clock frequencies up to 95MHz, Monitor requiring horizontal video blanking.
Parametrics
C2527 absolute maximum ratings: (1)80V Voltage, VCC1: +90V; (2)120V Supply VCC2: +130V; (3)Bias Voltage, VBB: +15V; (4)Input Voltage, VIN: 0V to 4V; (5)VBLANK Input Voltage, VBLANK: 0V to VBBV; (6)Storage Temperature Range, TSTG: -65℃ to +150℃; (7)Lead Temperature (Soldering, <10 sec.): 300℃; (8)ESD Tolerance, Human Body Model: 2kV.
Features
C2527 features: (1)7.5ns low power driver; (2)Three integrated active clamp circuits; (3)Integrated 120V supply and G1 vertical blank drive circuit; (4)Multiplexed signal interface to LM125X OSD Pre-amp minimizes pin count while increasing functionality; (5)External System voltage reference; (6)Convenient TO-220 staggered lead package.
Diagrams

![]() |
![]() C2526A.18.10 |
![]() |
![]() 3C/22 7/30TC OA SH TYPE CM |
![]() Data Sheet |
![]()
|
|
||||||
![]() |
![]() C252X030YQT-P |
![]() Panduit |
![]() Wire Identification ThermTrans, Perf Comp Label, Super-Tack |
![]() Data Sheet |
![]() Negotiable |
|
||||||
![]() |
![]() C252X030YVT-P |
![]() Panduit |
![]() Wire Identification ThermTrans, Perf Comp Label, Super-Tack |
![]() Data Sheet |
![]() Negotiable |
|
||||||
![]() |
![]() C252X030YTT-P |
![]() Panduit |
![]() Wire Identification ThermTrans, Perf Comp Label, Super-Tack |
![]() Data Sheet |
![]() Negotiable |
|
||||||
![]() |
![]() C252X030Y9T-P |
![]() Panduit |
![]() Wire Identification ThermTrans, Perf Comp Label, Super-Tack |
![]() Data Sheet |
![]() Negotiable |
|
||||||
![]() |
![]() C252X030YST-P |
![]() Panduit |
![]() Wire Identification ThermTrans, Perf Comp Label, Super-Tack |
![]() Data Sheet |
![]() Negotiable |
|
||||||
(Hong Kong)









