Product Summary
The 78L05 is a three-terminal positive regulator. It employs internal current limiting and thermal shutdown, making it essentially indestructible. If adequate heatsink is provided, the 78L05 can deliver up to 100 mA output current. The 78L05 is intended as fixed voltage regulators in a wide range of applications including local or on-card regulation for elimination of noise and distribution problems associated with single-point regulation. In addition, the 78L05 can be used with power pass elements to make high-current voltage regulators. The 78L05 used as Zener diode/resistor combination replacement, offers an effective output impedance improvement of typically two orders of magnetude, along with lower quiescent current and lower noise.
Parametrics
78L05 absolute maximum ratings: (1)Vi, DC InputVoltage: 30 V when Vo = 3.3V to 9 V; 35V when Vo = 12 V to 15 V; 40V when Vo = 18 V to 24 V; (2)Io, OutputCurrent: 100 mA; (3)Ptot, Power Dissipation: Internal ly limited; (4)Tstg, Storage Temperature Range: - 40 to 150℃; (5)Top, Operating Junction Temperature Range: 0 to 125℃.
Features
78L05 features: (1)output current up to 100mA; (2)output voltagesof 3.3; 5; 6; 8; 9; 12; 15; 18; 24V; (3)thermal overload protection; (4)short circuit protection; (5)no external components are required; (6)availablein either± 5%(AC) or ± 10% (C) selection.
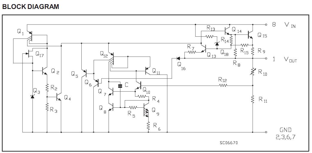
Diagrams

| Image | Part No | Mfg | Description | ![]() |
Pricing (USD) |
Quantity | ||||
|---|---|---|---|---|---|---|---|---|---|---|
![]() |
![]() 78L05 |
![]() Other |
![]() |
![]() Data Sheet |
![]() Negotiable |
|
||||
![]() |
![]() 78L05AC |
![]() Other |
![]() |
![]() Data Sheet |
![]() Negotiable |
|
||||
(Hong Kong)









